操作系统知识点
操作系统的概念
概念与功能


特征








没有并发和共享,就没有虚拟和异步,所以并发和共享是两个最基本的特征。
发展与分类






操作系统的运行
运行机制




中断和异常

内中断的例子:


外中断的例子:

(每一条指令执行结束时,CPU都会例行检查是否有外中断信号)



系统调用






操作系统体系结构




(“变态”即CPU状态的转换)



操作系统的引导


虚拟机


进程
概念




更确切的说,应该是“进程实体(进程映像)的组成”

进程实体反应了进程在某一时刻的状态

(一个进程被“调度”,就是指操作系统决定让这个进程上CPU运行)


状态与转换








大多数使用链式方式


进程控制








这样,当原来的进程再次投入运行时,可以通过PCB恢复它的运行环境

进程通信








先进先出(FIFO)


线程
概念



实现方式










状态与转换


调度
概念,层次








进程调度的时机,切换与方式








调度器


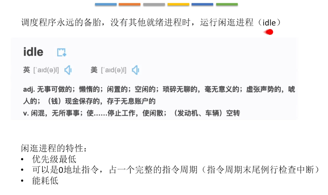
闲逛进程

调度算法
基本概念








先来先服务


短作业优先





高响应比优先




时间片轮转








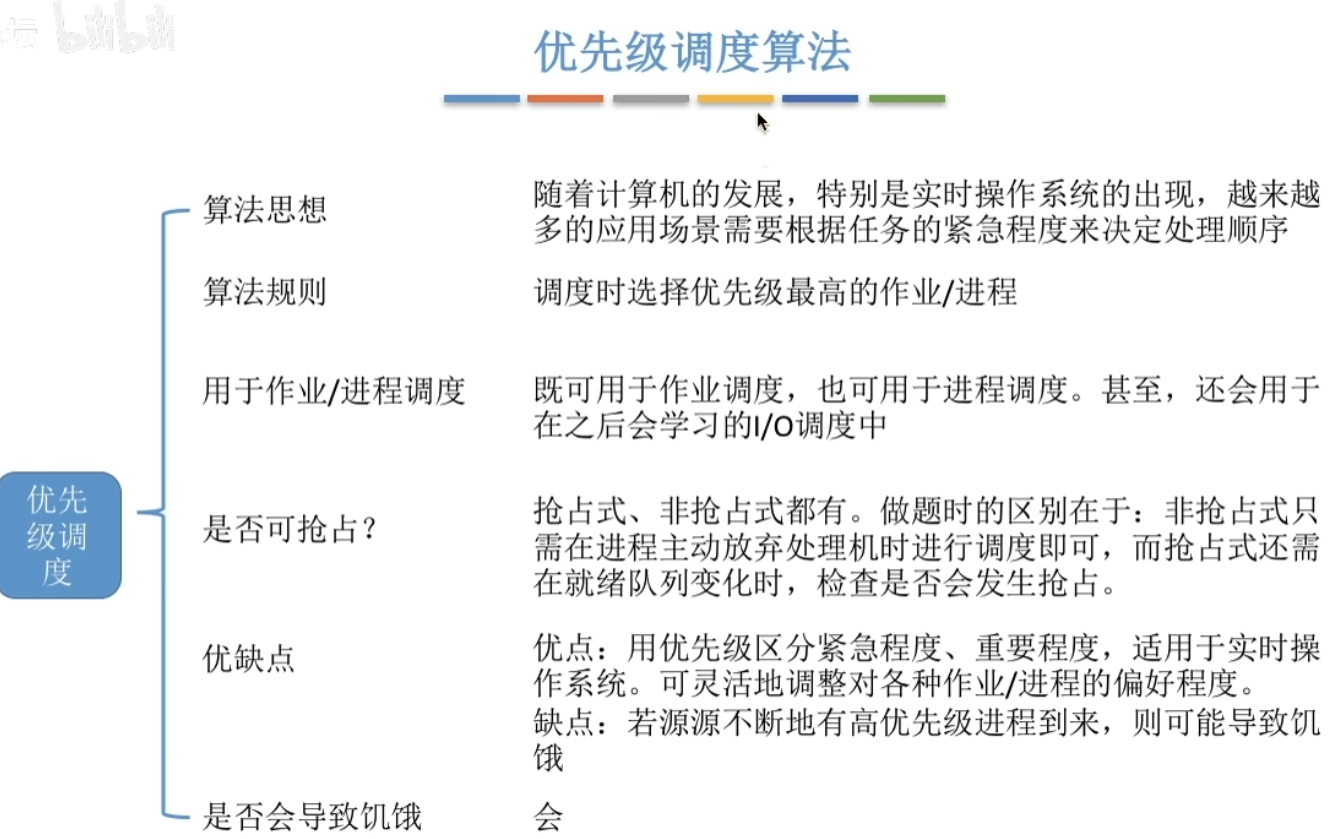
优先级调度算法




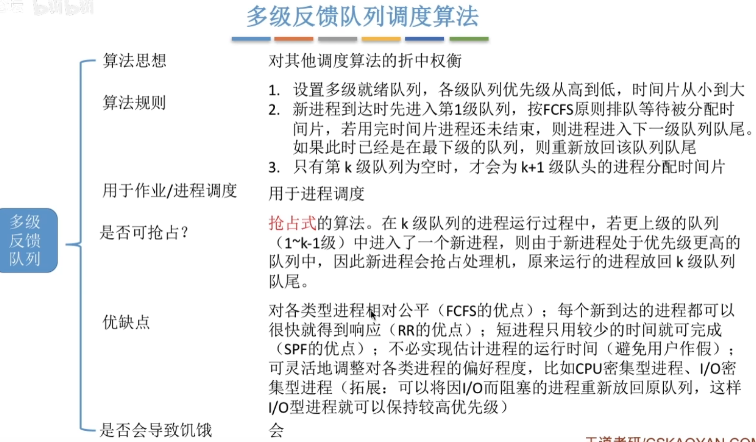
多级反馈队列调度算法



多级队列调度算法

进程同步、进程互斥
概念






软件实现方法
单标志法


双标志先检查法


双标志后检查法


Peterson算法


总结:

硬件实现方法

中断屏蔽方法

TestAndSet指令


总结:

互斥锁


信号量机制








用信号量实现进程互斥、同步、前驱关系





管程






死锁
概念







处理策略
预防死锁






避免死锁






检测和解除






(优先处理批处理式的,因为对用户使用影响不大)

内存
基础知识












内存管理的概念





覆盖与交换






(PCB用于对换出内存的管理,所以不能移除)

连续分配管理方式










动态分区分配算法





综合而看,四种算法中,首次适应算法的效果反而更好

基本分页存储管理的概念





由于页号是隐含的,因此每个页表项占3B,存储整个页表至少需要3*(n+1)B








基本地址变换机构





进程页表通常是装在连续的内存块中的

具有快表的地址变换机构







两级页表










基本分段存储管理方式


编译程序会将段名转换为段号









段页式管理方式







虚拟内存
基本概念



可以用虚拟存储技术来解决以上问题



请求分页管理方式









页面置换算法

最佳置换算法


先进先出置换算法


最近最久未使用置换算法

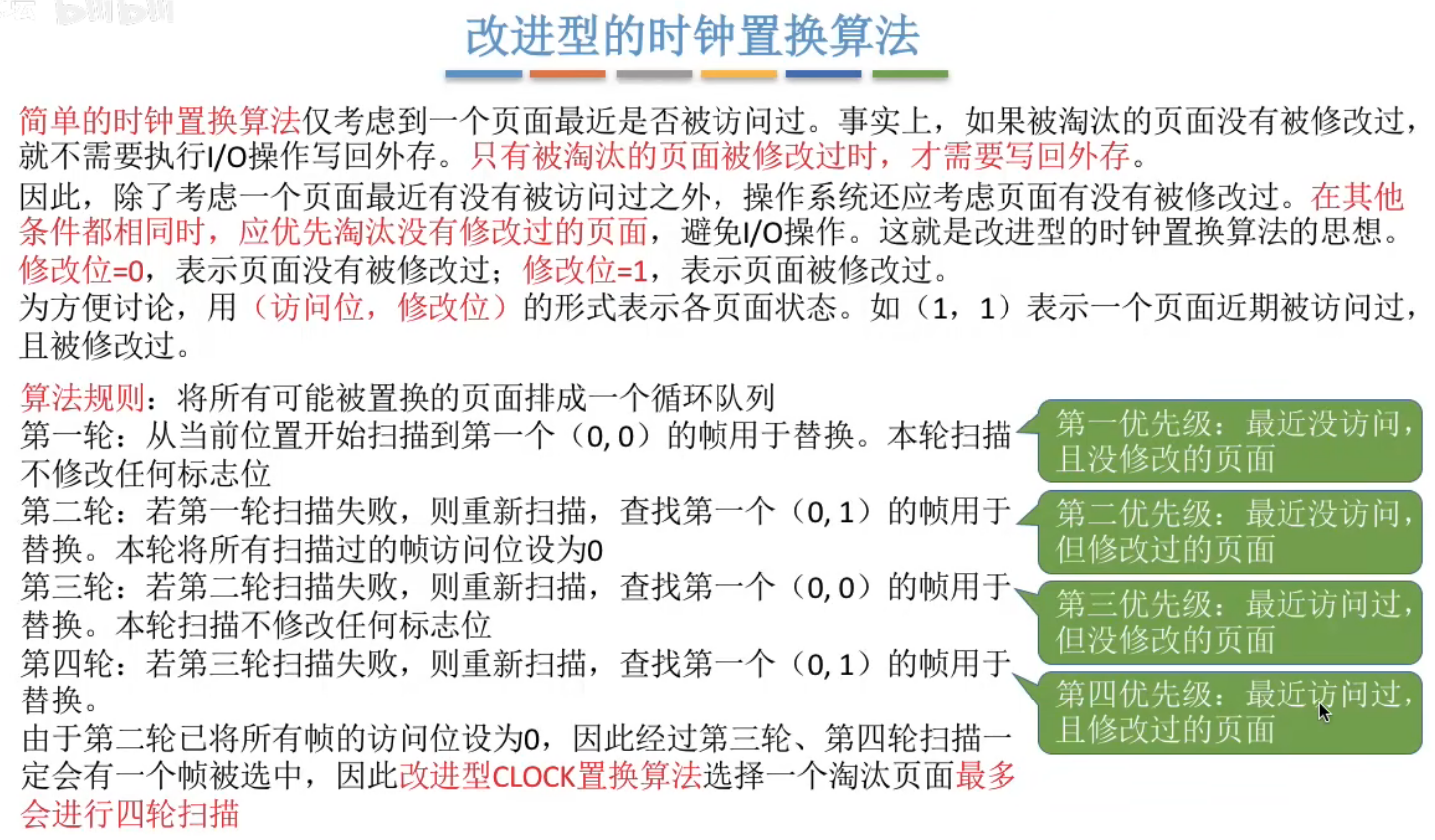
时钟置换算法



页面分配策略、抖动、工作集









内存映射文件






文件管理
初识文件管理







文件的逻辑结构












文件目录













文件的物理结构
























逻辑结构vs物理结构

用户用逻辑地址访问文件

链接分配:逻辑上相邻的块在物理上用链接指针表示先后关系
索引分配:操作系统为每个文件维护一张索引表,其中记录了逻辑块号->物理块号的映射关系



文件存储空间管理








连续分配和离散分配都适用





文件的基本操作





读写指针记录了该进程对文件的读/写操作进行到的位置




文件共享






用软链接访问比硬链接访问更慢
文件保护







文件系统
层次结构


全局结构(布局)




虚拟文件系统&文件系统挂载(安装)



不同的文件系统,文件数据结构各不相同

vnode只存在于主存中,而inode既会被调入主存,也会在外存中存储


IO设备
IO设备的概念和分类






IO控制器







IO控制方式

程序直接控制方式



中断驱动方式


DMA方式



通道控制方式


总结


IO软件层次结构






设备驱动程序和中断处理程序是直接跟硬件打交道的
输入输出应用程序接口&设备驱动程序接口






IO核心子系统
概述



假脱机技术










设备的分配与回收














缓冲区管理






结论:采用单缓冲策略,处理一块数据平均耗时Max(C,T)+M


结论:采用双缓冲策略,先处理一个数据快的平均时间为Max(T,C+M)




第一个是收容输入,第二个是提取输入,第三个是收容输出,第四个是提取输出。

磁盘
磁盘的结构







磁盘调度算法



通过软件无法改变延迟时间和传输时间,但是操作系统的磁盘调度算法会直接影响寻道时间。







减少磁盘延迟时间的方法








磁盘的管理





(对操作系统透明即为操作系统不可知,不透明即为操作系统可知)

固态硬盘SSD


SSD中黑色的块就是一个个闪存芯片
固态硬盘的读写单位是页,页相当于磁盘中的块/扇区,固态硬盘的块相当于磁盘的磁道

固态硬盘读的速度通常很快,但是写的速度会慢的多(由于写的动作可能会引起擦除的动作以及数据迁移的动作)





