计网概述
因特网概述






三种交换方式
电路交换


分组交换

报文交换
与分组交换类似,报文交换中的交换结点也采用存储转发方式,但报文交换对报文的大小没有限制,这就需要交换结点需要较大的缓存空间
报文交换现在较少使用,通常被分组交换取代


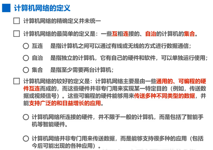
计算机网络的定义和分类


计算机网络的性能指标










计算机网络体系结构
常见的计算机网络体系结构



计算机网络体系结构分层的必要性







计算机网络体系结构分层思想举例


计算机网络体系结构中的专用术语
实体

协议


服务



本博客所有文章除特别声明外,均采用 CC BY-NC-SA 4.0 许可协议。转载请注明来自 珈豪の学习仓库!





