网络层
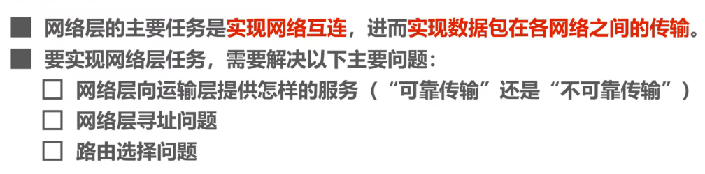
网络层概述


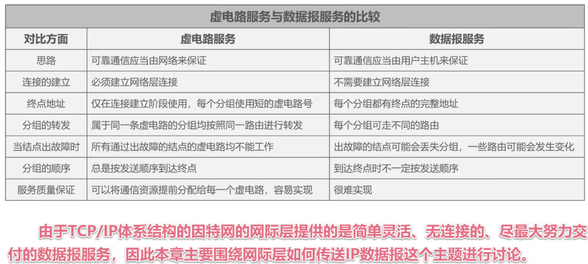
网络层提供的两种服务



IPv4地址
概述


分类编址的IPv4服务








划分子网的IPv4地址








无分类编址的IPv4地址




IPv4地址的应用规划




从子网1~8中任选5个分配给左图中的N1~N5


IP数据报的发送和转发过程









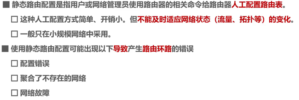
静态路由配置及其可能产生的路由环路问题









路由选择协议
概述






RIP的基本工作原理







开放最短路径优先OSPF的基本工作原理










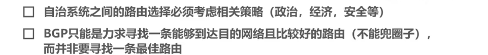
边界网关协议BGP的基本工作原理







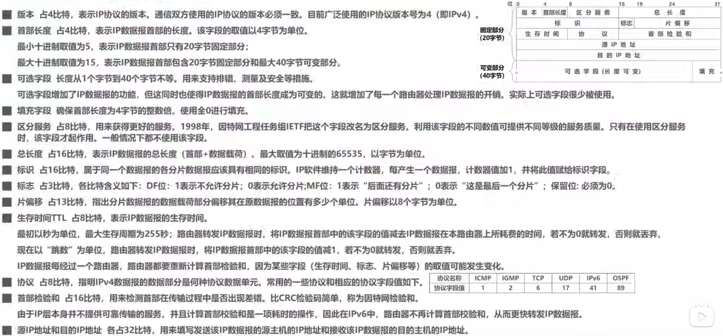
IPv4数据报的首部格式








网际控制报文协议ICMP











虚拟专用网VPN与网络地址转换NAT









本博客所有文章除特别声明外,均采用 CC BY-NC-SA 4.0 许可协议。转载请注明来自 珈豪の学习仓库!





